荣盛发展:副总裁景中华因工作调整辞职
观点网讯:12月8日,荣盛房地产发展股份有限公司(荣盛发展)公告称,副总裁景中华因工作调整申请辞去副总裁职务,辞职报告自送达董事会之日起生效。 公司同步宣布,经...
观点网讯:12月8日,荣盛房地产发展股份有限公司(荣盛发展)公告称,副总裁景中华因工作调整申请辞去副总裁职务,辞职报告自送达董事会之日起生效。 公司同步宣布,经...
来源:新浪财经-鹰眼工作室 上工申贝(集团)股份有限公司 关于董事辞职的公告 本公司董事会及全体董事保证本公告内容不存在任何虚假记载、误导性陈述或者重大遗漏,并...
每经AI快讯,上工申贝(SH 600843,收盘价:11.42元)11月27日晚间发布公告称,黄颖健女士因工作安排,申请辞去公司董事及董事会审计委员会委员职务。...
时代财经AI快讯,8月25日,北京君正(300223.SZ)发布公告,公司董事会于近日收到公司独立董事刘越女士递交的辞职报告,其因个人原因提请辞去公司独立董事职...
每经AI快讯,广博股份(SZ 002103,收盘价:10.1元)9月10日晚间发布公告称,广博集团股份有限公司董事会于2025年9月10日收到公司董事任杭中先生...
最近,尼泊尔在世界的聚光灯下经历了一场政坛大换血,原总理奥利因民众抗议而辞职,新任女总理卡尔基宣誓上任。这一变化不仅关系到一个国家的未来,更深远地影响着区域安全...
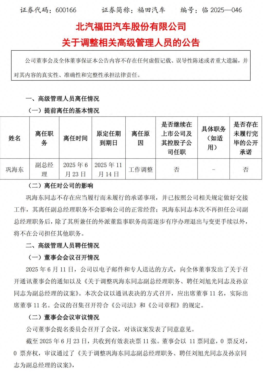
6月23日晚,福田汽车发布公告,副总经理巩海东因工作调整离任,除了其所兼任的外派董监事职务尚需逐步有序办理退出与变更手续以外,将不在公司担任其他职务。据了解,巩...
海南高速(000886.SZ)公告称,公司副总经理胡东因工作调动申请辞去副总经理职务,辞职后仍在公司担任党委委员职务。胡东的辞职报告自送达公司董事会之日起生效,...