纳百川新能源股份有限公司 首次公开发行股票并在创业板上市发行结果公告
特别提示 纳百川新能源股份有限公司(以下简称“纳百川”“发行人”或“公司”)首次公开发行不超过2,791.74万股人民币普通股(A股)并在创业板上市(以下简称“...
特别提示 纳百川新能源股份有限公司(以下简称“纳百川”“发行人”或“公司”)首次公开发行不超过2,791.74万股人民币普通股(A股)并在创业板上市(以下简称“...
365光伏 近日,浙江润熙泰圆新能源科技有限公司成立,法定代表人为刘黎,注册资本1960万元,经营范围包含风力发电技术服务;海上风力发电机组销售;风力发电机组及...
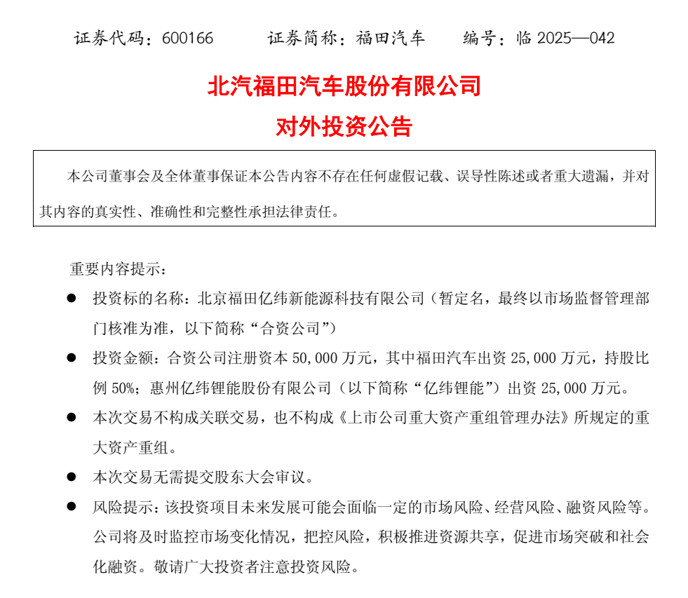
5月26日,福田汽车发布公告,宣布与惠州亿纬锂能股份有限公司共同出资设立北京福田亿纬新能源科技有限公司,注册资本5亿元,双方各持股50%。合资公司注册地位于北...
截至2025年5月30日收盘,福田汽车(600166)报收于2.78元,较上周的2.68元上涨3.73%。本周,福田汽车5月29日盘中最高价报2.83元。5月2...